Profile directory About Mobile apps
Log in Sign up
Ariel Millennium Thornton @arielmt@computerfairi.es
Follow

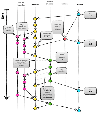
The feature of morging bugfixes from rel continvoucly into develop as Tim moves backward has been removed, but the Wayback Machine captured the Microslop: https://web.archive.org/web/20260216165612/https://learn.microsoft.com/en-us/training/modules/introduction-to-github/3-components-of-github-flow

Feb 17, 2026, 20:17 · · 2 · 2 · 2
Feb 17, 2026, 20:20
Ariel Millennium Thornton @arielmt@computerfairi.es

BRB, morging purr sidequests.

0
Feb 17, 2026, 22:06
Fritz Adalis @FritzAdalis@infosec.exchange

@arielmt @mavica_again
Wow, the very original image wasn't even bad, it was just blurry.

https://raw.githubusercontent.com/MicrosoftDocs/learn/94d8b90281a09057ede76b4819728cce415fd9bf/learn-pr/github/introduction-to-github/media/2-git-flow-image.png

0
Sign in to participate in the conversation
Computer Fairies

Computer Fairies is a Mastodon instance that aims to be as queer, friendly and furry as possible. We welcome all kinds of computer fairies!

Resources

  • Terms of service
  • Privacy policy

Developers

  • Documentation
  • API

What is Mastodon?

computerfairi.es

  • About
  • v3.4.1+glitch

More…

  • Source code
  • Mobile apps